Toggle navigation
PPD
ダウンロード
譜面ライブラリ
スクリプト/Mod
その他
プレイヤーランキング
コンテスト
アイテムショップ
アイテムガチャ
リプレイショップ
パーフェクトトライアル
スクリプトチャレンジ
フォーラム
ヘルプ
譜面
タグ
スクリプト/Mod
フォーラム
プレイヤー
サインアップ
ログイン
Language
日本語
English
Toggle navigation
フォーラム
エラー、バグ
新ACSkinFTでのエラー
×
Close
書き込みをする
タイトル
内容 (
使用可能なタグ
)
OK
×
Close
スレッドのタイトルを編集
タイトル
OK
×
Close
Edit Thread Type
Thread Type
PPD
PPDEditor
FlowScript
一般、雑談
エラー、バグ
要望
テスト
OK
×
Close
書き込みを編集
内容 (
使用可能なタグ
)
OK
×
Close
削除確認
本当に書き込みを削除しますか?
OK
×
Close
添付ファイルを追加
最大1MBまで
OK
×
Close
削除確認
本当に添付ファイルを削除しますか?
OK
本当に添付ファイルを削除しますか?
書き込みをする
新ACSkinFTでのエラー
Yu
ファイル名が「新ACSkinFT.mod」のままだとPPD開始時に画像のようなエラーが出ます。
ファイル名を「ACSkinFT.mod」に変えるとエラーが出なくなります。
どうも自分がファイル名を弄ってUPしたのが原因な気がしますが、ヘタにMODを更新すると非常に迷惑な気がしますので、正しい解決策を教えていただこうかと考えました。
よろしくお願いいたします。
作成日時:2014-02-02 03:35:16 更新日時:2014-02-02 03:35:27
000.png (ID: 128)
Re: 新ACSkinFTでのエラー
[管理者]
KHCmaster
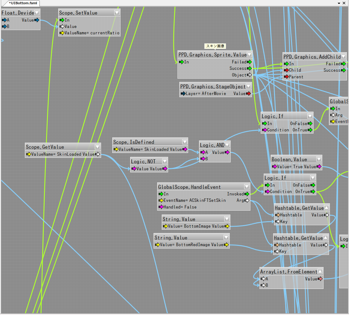
Scope.IsDefinedノードを追加したのでそれを使うことで直ります。
画像のように変更してください(UITop,UIBottomともに)
先にSlave側が初期化されるとMaster側の変数の初期化が行われないために発生するエラーです。
Master側でHandleしたときにまだ変数の初期化が行われていないようであればスキン変更の処理を行わないような操作になっています。
作成日時:2014-02-02 04:48:59 更新日時:2014-02-02 04:51:30
diff.png (ID: 129)
FlowScript講座をフォーラムを使って開講中です。
Re: 新ACSkinFTでのエラー
Yu
直りました。
早々のご対応ありがとうございます!
作成日時:2014-02-02 05:07:14 更新日時:2014-02-02 05:07:14
書き込みをする